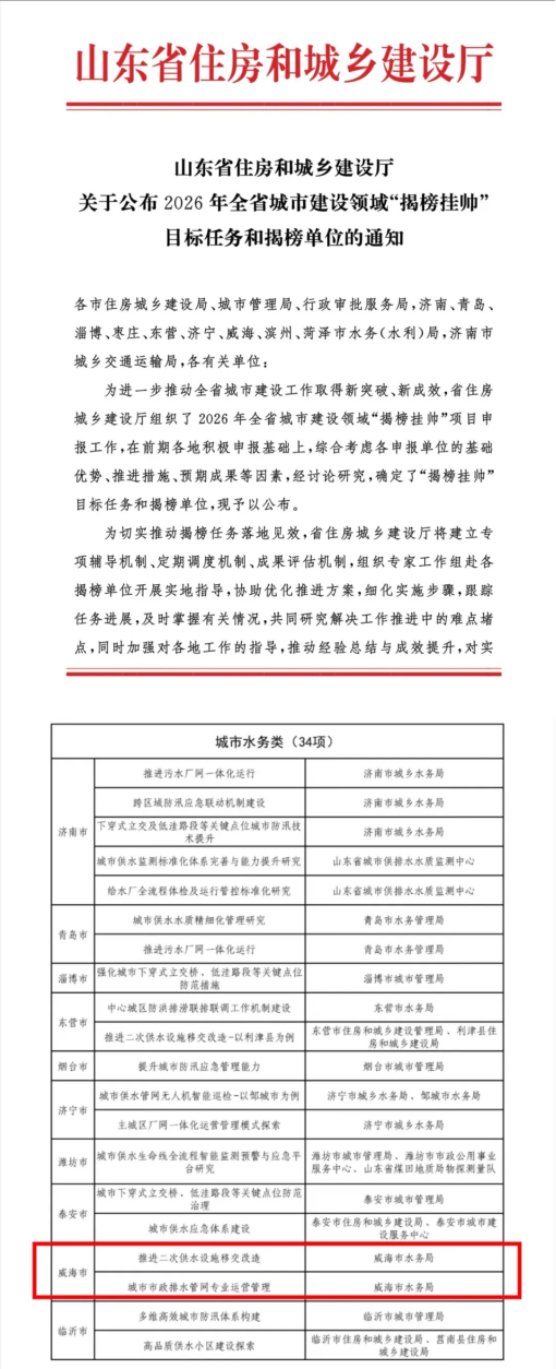
日前,省住房和城乡建设厅公布2026年全省城市建设领域“揭榜挂帅”目标任务和揭榜单位,市住房和城乡建设局《韧性城市视角下生命线安全工程系统风险智能预警与协同处置研究》《液化石油气企业标准化、规范化建设》,市水务局《推进二次供水设施移交改造》《城市市政排水管网专业运营管理》入围。
全省城市建设领域“揭榜挂帅”目标任务和揭榜单位的确定,综合考虑了各申报单位的基础优势、推进措施、预期成果等因素。我市入围的4个项目,此前相关工作都走在全省前列。例如,我市是山东省首批城市基础设施生命线试点城市,在衡量市政公用设施水平的12项指标中,威海有9项达到100%,位居全省首位。我市还以新一代信息技术为支撑,依托城市运行管理服务平台,建成覆盖燃气、供热、管廊等重点领域的城市生命线安全运行监测平台,实现实时监测、精准溯源、协同处置。
城市水务类两个入选项目同样与市民生活息息相关。在城市二次供水设施改造方面,近年来全市累计改造26处,惠及2.5万余户居民。“十四五”期间,我市城市供水持续保持出厂水、管网水达标率100%。
据悉,省住房和城乡建设厅将对“揭榜挂帅”目标任务实践成效显著、可复制性强的成果,择优在全省推广。
