当前位置 : 首页
> 资讯中心 > 今日威海

威海2集体4人上榜!山东省“铁纪护航”先进集体和先进个人名单发布

文章来源:威海新闻网
时间: 2025-10-14 11:18
点击次数:

        近日,山东省“铁纪护航”先进集体和先进个人发布,威海2个集体、4名个人上榜!

中共山东省纪委机关 山东省监察委员会 山东省人力资源和社会保障厅

关于表彰山东省“铁纪护航”先进集体和先进个人的通报

鲁人社办发〔2025〕8号

 各市纪委监委、人力资源社会保障局,省委巡视办,省纪委监委各派驻派出机构,各省管企业纪检监察机构,各省属本科高校纪检监察机构:

        近年来,全省各级纪检监察机关和广大纪检监察干部坚持以习近平新时代中国特色社会主义思想为指导,在中央纪委国家监委和省委的正确领导下,忠实履行党章和宪法赋予的职责,坚定不移推进全面从严治党,一体推进不敢腐、不能腐、不想腐,全省纪检监察工作不断取得新成效,为现代化强省建设提供了坚强保障,涌现出了一批忠诚干净担当、敢于善于斗争的先进集体和先进个人。

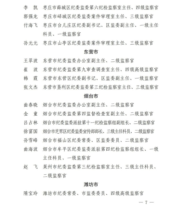
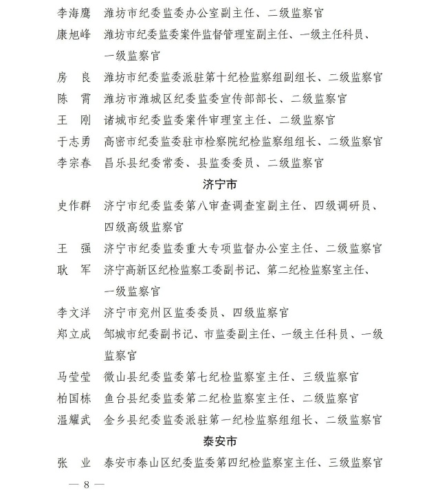
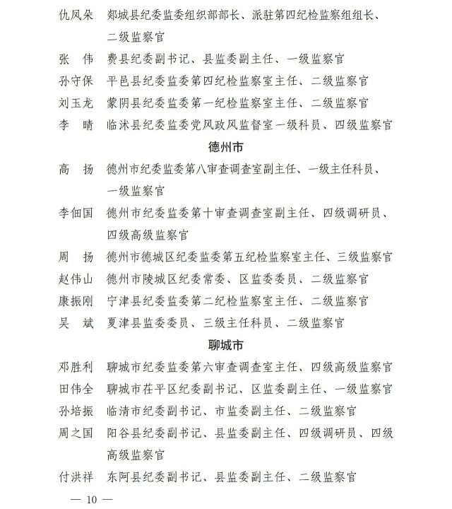
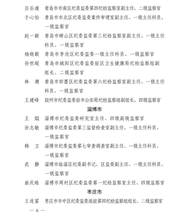
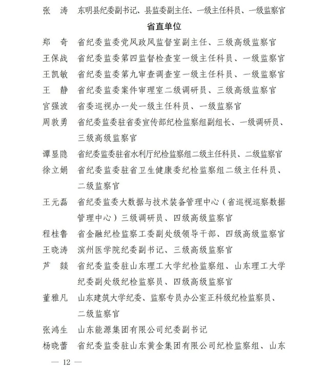
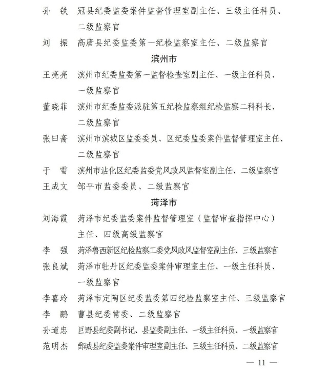
        为表彰先进典型,激励担当作为,进一步推动新时代纪检监察工作高质量发展,省纪委机关、省监委、省人力资源社会保障厅决定,授予济南市纪委监委第一监督检查室等50个集体“山东省‘铁纪护航’先进集体”称号;授予济南市纪委监委李海燕等120名同志“山东省‘铁纪护航’先进个人”称号。

        希望受到表彰的集体和个人珍惜荣誉,再接再厉,充分发挥模范带头作用,在今后工作中再创佳绩、再立新功。全省各级纪检监察机关和广大纪检监察干部要以受表彰的先进集体和个人为榜样,对标先进、踔厉奋发、锐意进取,坚定拥护“两个确立”、坚决做到“两个维护”,纵深推进全面从严治党和反腐败斗争,不断开创全省纪检监察工作高质量发展新局面,为奋力谱写中国式现代化山东篇章作出新的更大贡献。

  (来源:山东省人力资源和社会保障厅)